当前位置:   Fun88乐天堂   >     教育教学   >     本科教育   >     培养方案   >     往年培养方案   >   正文

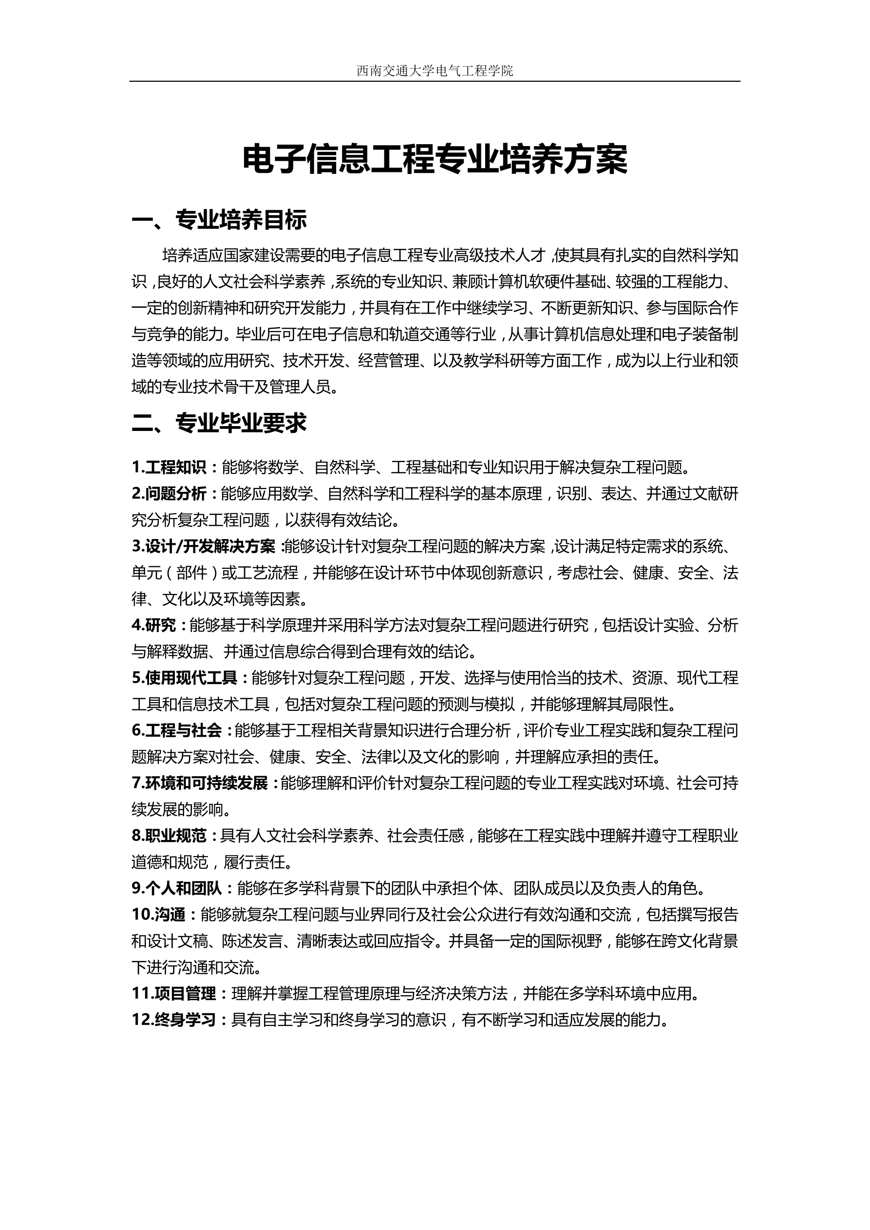
2016级电子信息工程专业培养方案

2016年08月25日 00:00 点击数:

2016级电子信息工程专业培养方案交教务处印刷版(20160822)_split_1_1.png2016级电子信息工程专业培养方案交教务处印刷版(20160822)_split_2_1.png2016级电子信息工程专业培养方案交教务处印刷版(20160822)_split_3_1.png2016级电子信息工程专业培养方案交教务处印刷版(20160822)_split_4_1.png2016级电子信息工程专业培养方案交教务处印刷版(20160822)_split_5_1.png2016级电子信息工程专业培养方案交教务处印刷版(20160822)_split_6_1.png2016级电子信息工程专业培养方案交教务处印刷版(20160822)_split_7_1.png